It goes without saying that your software solution needs a user manual.
Your customers are likely encountering your product for the first time and will need some guidance to operate it efficiently.
Consequently, most software comes with instructions—a user manual.
However, although an instruction manual is probably the most common kind of user manual, it’s not the only one.
Businesses can employ several different types of user manuals; some are even directed at internal employees instead of external customers.
In this article, we’ll introduce you to all the different user manual types and explain why they’re vital for your business.
Installation Manual
The first step to using your software is installing it. If your users can’t accomplish that, it’s as if they haven’t bought it.
Consequently, most companies include an installation manual—instructions outlining how to install their software.
By following this document, users can easily inaugurate the product into their existing systems.
To facilitate the process, installation manuals are usually fairly comprehensive, containing information on every installation component.
The below graph shows the typical sections of an installation manual:

Source: Archbee
Ideally, your installation guide would contain all the above information.
Begin with an introduction to give a general summary of the manual’s content. You can then list the system requirements before outlining step-by-step installation instructions.
After the installation, the configuration settings will likely be updated, but this might not suit every user. Consequently, it’s worth listing all the possible configuration values.
A troubleshooting guide is also hugely helpful, as users can mitigate any problems they encounter.
Finally, be sure to include an uninstallation guide as well, just in case users want to remove the software.
When composing these categories, check that the sections follow one another logically. Otherwise, your readers will constantly jump between chapters.
This topic was also discussed on a Reddit thread, with one user providing an example of the problems this can cause:

Source: Reddit
If the installation manual isn’t chronological, users will have to retrace their steps and likely become frustrated.
For an example of a high-quality installation manual, look at the sample below:

Source: SCM
The thorough and detailed introduction clearly communicates the purpose of the installation manual.
Furthermore, the table of contents proves the document covers absolutely every installation-related topic.
As such, SCM’s text can serve as a great role model for creating your own installation manual and is worth turning to for inspiration.
Instruction Manual
Arguably the most common user manual type, an instruction manual is a customer-focused document aiming to educate users on all aspects of the software product.
Such texts typically include quick-start guides, how-to articles, and explanations of product features. Simply put, instruction manuals teach the reader how to use a piece of software.
These documents are an essential component of modern SaaS businesses, as research has shown that customers prefer using self-service materials over speaking to a company representative.
Here are the numbers to prove it:

Illustration: Archbee / Source: Zendesk
One of the easiest ways to provide such self-service is by composing an extensive online instruction manual chock-full of information on your software solution.
That way, users can independently attain all the information they need.
As such, nowadays almost all companies provide such instruction manuals. Microsoft Word’s document on mail merge is a great example:

Source: Microsoft Word
Mail merge is a relatively complex action for most new Microsoft Word users.
However, with the help of this instruction manual, they can easily master the feature and should be using it in no time.
Most instruction manuals assume this same how-to format the above excerpt utilizes.
Typically, each article will tackle one specific feature or problem and, therefore, surely but slowly address all customers’ issues.
As such, when composing your instruction manual, it’s helpful to use the following principle as a guiding light:

Illustration: Archbee / Source: TechSmith
Examine your software, and put yourself in the shoes of your user. What portions are they likely to misunderstand? What will they have questions about? What issues might they run into?
For every answer you come up with, create at least five how-to articles to instruct your customers on the software.
With that approach, you’ll wind up with a comprehensive, detailed instruction manual your users will love to use.
Maintenance Manual
Technically speaking, code doesn’t degrade. If your software works correctly now, it’s easy to assume it will work just as well a year or two later.
Unfortunately, this is seldom the case in practice.
Although your code retains its quality, countless other factors can impair its functionality.
New bugs can appear, your codebase might not adapt to updated environments, or the libraries you used might now be deprecated.
Therefore, it's essential to perform software maintenance to mitigate issues such as these and ensure your software performs consistently.
By regularly servicing the software, you’ll ensure it retains its functionality.
Because maintenance is a continuous process, it’s also the most costly phase of the SDLC. The graph below shows the statistics:

Illustration: Archbee / Source: Software Engineering
Software maintenance is clearly a demanding yet necessary activity. That’s why it’s worth composing a maintenance manual, as this guide will help users streamline the process.
Ideally, the maintenance manual should serve as a comprehensive guide to all maintenance activities, covering each individual phase of every activity.
The graph below provides an overview of all maintenance stages:

Source: ESA
Software maintenance consists of four stages: change, release, install and validate.
Phases follow one another, and it’s only after completing all four that you can safely say the software is maintained.
As such, a maintenance manual should walk its readers through each stage in detail. The Oracle maintenance manual does a great job of this.
Here’s an excerpt:

Source: Oracle
Part of the validation stage, this section explains how to check the software’s health.
By following these methods, you can consistently assess your software’s performance and timely catch any problems.
Therefore, using a maintenance manual will keep your maintenance costs down and also teach the reader how to preserve your software’s functionality.
Training Manual
Unlike the previous examples, this user manual type doesn’t instruct its reader about software.
Instead, a training manual is employee-focused; the document teaches your team members about company tasks and processes.
After reading a training manual, your employees should know exactly how to complete a particular job or project.
For example, here’s GitLab’s training manual for new support developers:

Source: GitLab
The manual outlines all the modules newcomers must complete (with helpful links to more in-depth information) and clearly states the expected training outcome (answering related tickets).
After reading this manual, support developers should be much more prepared for their training and will have a handy reference guide to help them along the way.
Consequently, training manuals are often used for onboarding purposes—welcoming newcomers and introducing them to company operations. This is the case in the example above.
However, onboarding isn’t the only use case for a training manual.
The visual below displays the situations where these documents can come in handy:

Source: Archbee
Besides onboarding, training manuals can also be used to explain more complex tasks, outline large projects, or introduce new internal software.
Furthermore, some organizations even compile upskilling training manuals—a guide that teaches employees new skills or educates them on the latest industry technologies.
However, whatever training manual you compose, your team members will appreciate the documentation.
Research has shown that employees react positively to workplace training programs and that they’re generally well-liked.
Here are the numbers to prove it:

Illustration: Archbee / Source: Axonify
Formal workplace training (which is almost always equipped with a training manual) will likely increase your employees’ engagement and foster a more productive working environment.
Consequently, you’d do well to create such training manuals—both you and your team members will benefit from these documents.
Operations Manual
Another workplace-focused user manual, an operations manual is a comprehensive guide for everything company-related.
The document outlines operational details like organizational charts, business processes, contact information, etc.
Such a user manual is necessary for most organizations, as it helps provide company-wide transparency.
And, as McKinsey points out:

Illustration: Archbee / Source: McKinsey
One easy way to achieve this transparency is by composing an operations manual. After all, you can’t be more transparent than having everything written down.
However, to truly be as open as possible, your operations manual should be extremely comprehensive; you shouldn’t exclude any organizational aspects.
As such, most operations manuals cover the following subjects:

Source: Archbee
All operations manuals should begin by providing general information about the company’s origins and goals.
In addition to this, it’s also worth dedicating a section to employees, providing data on their roles, contact information, and similar.
Finally, an operations manual should outline business processes, such as how to request time off, meeting guidelines, development methodologies, and similar.
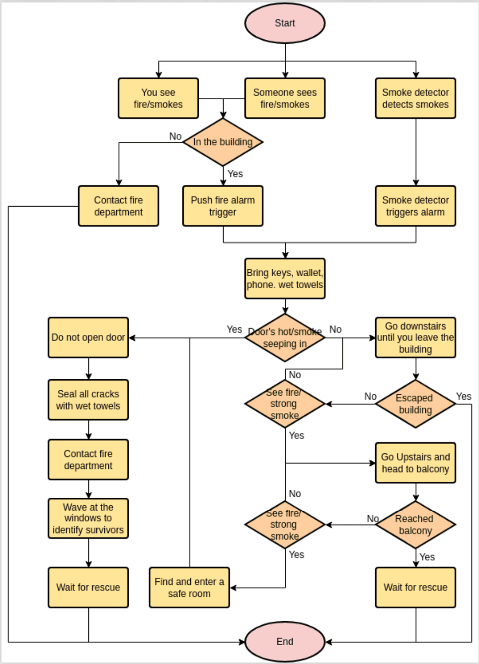
For example, here’s a typical procedure you’ll find in most operations manuals:

Source: Visual Paradigm
This accessible, easy-to-follow flowchart outlines precisely what to do in case of a fire, walking employees through the necessary steps.
With this document, your team members should know exactly how to behave in such a situation.
Such charts and diagrams are quite common in operations manuals, as they’re an easy way to convey complex information.
For example, take a look at this organizational chart:

Source: Creately
This diagram clearly communicates exactly who’s in charge of what, who’s in which team, and who your best point of contact is.
With these charts in your operations manuals, you can easily achieve company-wide transparency, and employees should perform their jobs much more efficiently.
Policy Manual
Last but not least, a policy manual is a high-level version of an operations manual. This user manual type records your company’s overarching guidelines, rules, and policies.
Whereas an operations manual is focused on specific, day-to-day organizational necessities, a policy manual takes a broader approach—you’ll find security standards, health and safety measures, culture descriptions, etc.
In other words, a policy manual outlines how an organization is run; its values, and guiding principles.
Apple’s policy manual is a great example:

Source: Apple
The text lists Apple’s main principles, stating how they expect employees to adhere to these qualities; they’re setting the standard for organizational behavior.
Although this policy manual only documents Apple’s core values and business conduct, countless other policies are frequently listed in this user manual type.
The graph below shows the most common policies:

Source: Archbee
An organization usually has multiple policies besides just its core values. For example, some implement communication guidelines to guarantee straightforward collaboration.
Ideally, a company should look out for its employees with a health and safety policy complemented by harassment and discrimination guidelines.
Most businesses also maintain a diversity policy to create an equal environment for all workers.
It’s also worth implementing a learning and professional development policy to invest in your employees’ potential.
Finally, an organization also needs to protect its data, hence the reason for most security policies.
By maintaining such defined, transparent policies, you can easily create a uniform environment where everyone has the same values and operates under the same principles.
Angela Wu Li, Tango’s Chief of Staff, has also emphasized this:
A good policy and procedure manual functions like Grand Central Station, or any central hub for transit. It’s a starting point for accessing everything else. People come and go in search of the information they need, but don’t need to stay for very long. Your job is to get people on the same page—literally—and send them on their way.
A policy manual explains how your company is run, offering general guidelines directing employees through their everyday tasks.
Although each employee will have a unique workload, with a well-composed policy manual, they should all have the same mindset.
Conclusion
When you hear the words user manual, the first thing that comes to mind is likely an instruction manual: customer-facing guidelines on how to utilize software.
However, as we’ve demonstrated in this article, there are numerous other kinds of such manuals for companies to use.
For instance, organizations also compose installation and maintenance manuals to facilitate software use and even create employee-oriented manuals.
Consequently, you could write a user manual to outline your company’s policies or explain its operations; there are several use cases.
As your company grows, you’d do well to create all of them—they’ll all come in handy, and your business will benefit significantly from them.
Frequently Asked Questions
Most organizations use a mix of customer-facing and employee-facing manuals. Here’s the quick tour of who each one is for and what it does:
- Installation manual (external): Step-by-step instructions to install and set up the software in a new environment.
- Instruction manual (external): Task-based how-tos, quick-starts, and feature guides that help customers use the product on their own.
- Maintenance manual (internal/external): Procedures for keeping software reliable over time—updates, checks, validation, and recovery.
- Training manual (internal): Structured learning paths that teach employees roles, tools, and processes (often used for onboarding or upskilling).
- Operations manual (internal): The organization’s playbook—processes, org charts, responsibilities, and standard procedures for day-to-day work.
- Policy manual (internal): High-level rules and standards—code of conduct, security, health and safety, and company values.
Together, these manuals help customers succeed with your product while keeping internal teams aligned, informed, and efficient.